เซลล์: พื้นฐานของสิ่งมีชีวิต รู้จักเซลล์พืชและเซลล์สัตว์อย่างละเอียด
เซลล์ คือ หน่วยพื้นฐานที่สุดของสิ่งมีชีวิตทุกชนิด ไม่ว่าจะเป็นพืช สัตว์ หรือจุลินทรีย์ สิ่งมีชีวิตล้วนประกอบขึ้นจากเซลล์เพียงหนึ่งเซลล์หรือหลายล้านเซลล์ที่ทำงานร่วมกันอย่างเป็นระบบ การทำความเข้าใจเรื่องเซลล์จึงเป็นจุดเริ่มต้นสำคัญของการศึกษาวิทยาศาสตร์และชีววิทยา
เซลล์เป็นหน่วยพื้นฐานของสิ่งมีชีวิต เซลล์ทั้งหมดสามารถแบ่งออกเป็นสองกลุ่ม คือ ยูคาริโอตและโปรคาริโอต ยูคาริโอตมีนิวเคลียสและออร์แกเนลล์ที่มีเยื่อหุ้ม ในขณะที่โปรคาริโอตไม่มี พืชและสัตว์ประกอบด้วยเซลล์ยูคาริโอตจำนวนมาก ในขณะที่จุลินทรีย์หลายชนิด เช่น แบคทีเรีย ประกอบด้วยเซลล์เดียว ร่างกายมนุษย์ผู้ใหญ่คาดว่าจะมีเซลล์อยู่ระหว่าง 10 ถึง 100 ล้านล้านเซลล์
🧾 สรุปประเภทของเซลล์
| การจำแนก | ประเภทเซลล์ | ลักษณะเด่น | ตัวอย่าง |
|---|---|---|---|
| ตามโครงสร้างนิวเคลียส | เซลล์โปรคาริโอต (Prokaryotic Cell) | ไม่มีเยื่อหุ้มนิวเคลียส โครงสร้างเรียบง่าย | แบคทีเรีย, อาร์เคีย |
| ตามโครงสร้างนิวเคลียส | เซลล์ยูคาริโอต (Eukaryotic Cell) | มีเยื่อหุ้มนิวเคลียส มีออร์แกเนลล์ซับซ้อน | เซลล์พืช, เซลล์สัตว์, เห็ดรา |
| ตามชนิดสิ่งมีชีวิต | เซลล์พืช (Plant Cell) | มีผนังเซลล์ มีคลอโรพลาสต์ แวคิวโอลขนาดใหญ่ | พืช, สาหร่าย |
| ตามชนิดสิ่งมีชีวิต | เซลล์สัตว์ (Animal Cell) | ไม่มีผนังเซลล์ ไม่มีคลอโรพลาสต์ มีไลโซโซมและเซนทริโอล | มนุษย์, สัตว์ต่าง ๆ |
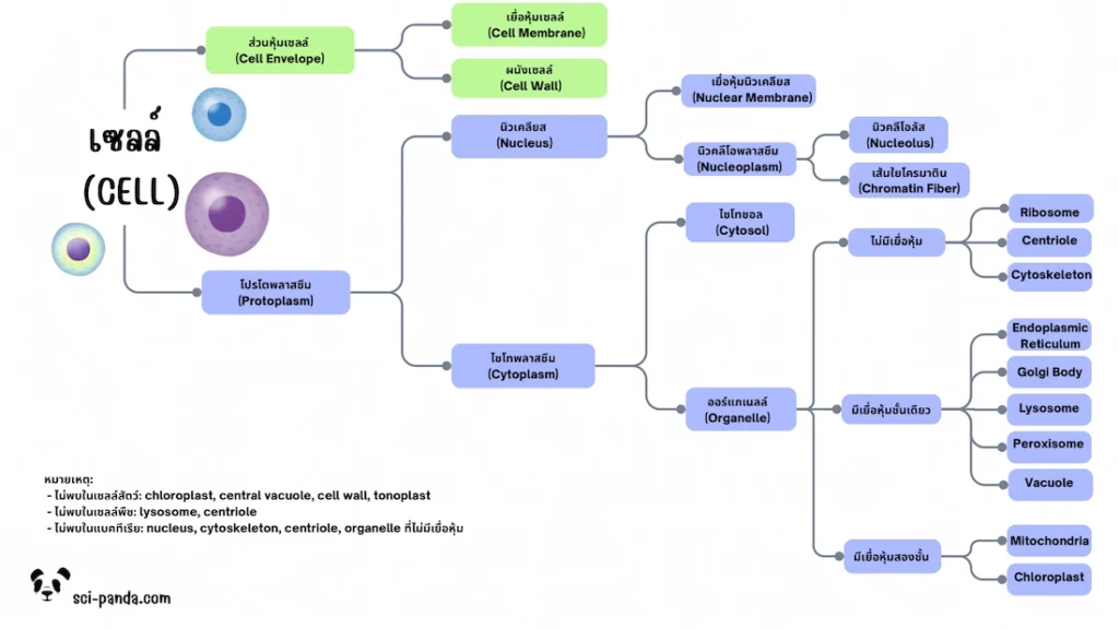
องค์ประกอบต่างๆของเซลล์

ส่วนหุ้มเซลล์ (Cell Envelope)
ส่วนหุ้มเซลล์ทำหน้าที่ป้องกันเซลล์และควบคุมการแลกเปลี่ยนสารกับสิ่งแวดล้อมภายนอก
เยื่อหุ้มเซลล์ (Cell Membrane)
เยื่อหุ้มเซลล์ หรือที่เรียกว่าเยื่อพลาสมา พบได้ในเซลล์ทุกเซลล์และทำหน้าที่แยกส่วนภายในเซลล์ออกจากสิ่งแวดล้อมภายนอก เยื่อหุ้มเซลล์ประกอบด้วยชั้นไขมันสองชั้นที่มีคุณสมบัติกึ่งซึมผ่านได้ เยื่อหุ้มเซลล์ควบคุมการขนส่งสารที่เข้าและออกจากเซลล์
ผนังเซลล์ (Cell Wall)
ผนังเซลล์ คือ ชั้นที่ล้อมเซลล์ซึ่งอยู่ถัดจากชั้นของเยื่อหุ้มเซลล์ ทำหน้าที่เป็นตัวค้ำจุนโครงสร้าง ปกป้องเซลล์ และกลไกคัดกรองสาร
ผนังเซลล์ยังมีหน้าที่ป้องกันการขยายตัวมากเกินไปหากน้ำไหลผ่านเข้าสู่ภายในเซลล์ มักพบอยู่ในพืช แบคทีเรีย อาร์เคีย เห็ดรา สาหร่าย แต่ไม่พบในสัตว์และโพรทิสต์
โปรโตพลาซึม (Protoplasm)
โปรโตพลาสม์ คือ สารพื้นฐานที่ไม่มีสี ซึ่งเป็น ส่วนประกอบของสิ่งมีชีวิตภายในเซลล์ประกอบด้วยไซโตพลาสม์และออร์แกเนลล์ต่างๆของเซลล์โดยเฉพาะอย่างยิ่งนิวเคลียส โปรโตพลาสม์ ทำหน้าที่เป็นสารที่เกิดปฏิกิริยาต่างๆ ในเซลล์สิ่งมีชีวิต ดังนั้นจึงมีความสำคัญต่อกระบวนการดำรงชีวิตทั้งหมด
นิวเคลียส (Nucleus)
ในทางวิทยาศาสตร์จีโนมิกส์ นิวเคลียสคือออร์แกเนลล์ที่มีเยื่อหุ้มอยู่ภายในเซลล์ ซึ่งบรรจุโครโมโซม เยื่อหุ้มนิวเคลียสมีรูพรุนหรือช่องจำนวนมาก ทำให้โมเลกุลบางชนิด (เช่น โปรตีนและกรดนิวคลีอิก) สามารถผ่านเข้าและออกจากนิวเคลียสได้อย่างเลือกสรร
เยื่อหุ้มนิวเคลียส (Nuclear Membrane)
เยื่อหุ้มนิวเคลียสเป็นเยื่อสองชั้นที่ล้อมรอบนิวเคลียสของเซลล์ ซึ่งเป็นที่อยู่ของโครโมโซม เยื่อหุ้มนิวเคลียสทำหน้าที่แยกโครโมโซมออกจากไซโตพลาซึมและสารอื่นๆ ภายในเซลล์ รูพรุนหรือช่องเล็กๆ จำนวนมากในเยื่อหุ้มนิวเคลียสช่วยให้สารบางชนิด เช่น กรดนิวคลีอิกและโปรตีน สามารถผ่านเข้าออกระหว่างนิวเคลียสและไซโตพลาซึมได้
เยื่อหุ้มนิวเคลียส เซลล์บางเซลล์ไม่มีนิวเคลียส แต่เซลล์ของมนุษย์มี หน้าที่ของมันคือการปกป้องสารพันธุกรรมในเซลล์และแยกมันออกจากสารและปฏิกิริยาเคมีที่เกิดขึ้นในไซโตพลาซึม ด้วยวิธีนี้ สารพันธุกรรมจึงได้รับการปกป้อง และกิจกรรมที่เกี่ยวข้องกับการแสดงออกของยีนสามารถถูกควบคุมได้ โดยเฉพาะอย่างยิ่งโดยโปรตีนที่อยู่ในไซโตพลาซึมและทำหน้าที่ในนิวเคลียสในช่วงเวลาที่กำหนด การเข้าถึงนิวเคลียสถูกควบคุมโดยรูพรุนที่เลือกเฉพาะโปรตีนและสารอื่นๆ ที่สามารถเข้าไปได้
นิวคลีโอพลาซึม (Nucleoplasm)
นิวคลีโอพลาสซึม คือ ส่วนต่าง ๆ ที่อยู่ในเยื่อหุ้มนิวเคลียส ซึ่งประกอบด้วยสารโปรตีนดีเอ็นเอ (DNA) และอาร์เอ็นเอ(RNA) ซึ่งมีการแยกเป็นอิสระและรวมกันตามกิจกรรมของเซลล์ ในสภาวะปกติที่เซลล์ยังไม่ทำการแบ่งตัว สารประกอบเหล่านี้จะจัดเรียงตัวให้เห็นเป็น 2 ส่วน คือ นิวคลีโอลัส (Nucleolus) และเส้นใยโครมาติน (Chromatin)
– นิวคลีโอลัส (Nucleolus)
นิวคลีโอลัสเป็นโครงสร้างทรงกลมที่พบในนิวเคลียสของเซลล์ หน้าที่หลักคือการผลิตและประกอบไรโบโซมของเซลล์ นอกจากนี้ นิวคลีโอลัสยังเป็นแหล่งที่ยีนไรโบโซมอาร์เอ็นเอถูกถอดรหัส เมื่อประกอบเสร็จแล้ว ไรโบโซมจะถูกลำเลียงไปยังไซโตพลาสซึมของเซลล์ ซึ่งทำหน้าที่เป็นแหล่งสังเคราะห์โปรตีน
-โครมาติน (Chromatin)
โครมาตินหมายถึงส่วนผสมของดีเอ็นเอและโปรตีนที่ประกอบกันเป็นโครโมโซมซึ่งพบในเซลล์ของมนุษย์และสิ่งมีชีวิตชั้นสูงอื่นๆ โปรตีนหลายชนิด โดยเฉพาะฮิสโตน ทำหน้าที่บรรจุดีเอ็นเอจำนวนมหาศาลในจีโนมให้มีขนาดกะทัดรัดมากพอที่จะบรรจุอยู่ในนิวเคลียสของเซลล์ได้
ไซโทพลาซึม (Cytoplasm)
ไซโตพลาซึมเป็นส่วนประกอบของเซลล์ที่ล้อมรอบด้วยเยื่อหุ้มเซลล์ ออร์แกเนลล์ทั้งหมดของเซลล์อยู่ในไซโตพลาซึม มันช่วยในกระบวนการสำคัญต่างๆ ของเซลล์ เช่น กระบวนการไกลโคไลซิสหรือการแบ่งนิวเคลียส บริเวณส่วนในที่เข้มข้นของไซโตพลาซึมเรียกว่า เอนโดพลาซึม ในขณะที่บริเวณส่วนนอกของไซโตพลาซึมเรียกว่า เอ็กโตพลาซึม
ไซโทซอล (Cytosol)
ไซโทซอลเป็นที่รู้จักกันในชื่อเมทริกซ์ของไซโทพลาซึม มันล้อมรอบออร์แกเนลล์ของเซลล์ในยูคาริโอต ส่วนในโปรคาริโอต ปฏิกิริยาเมตาบอลิซึมทั้งหมดเกิดขึ้นที่นี่ดังนั้น เราจึงสรุปได้ว่า ไซโตซอลคือของเหลวที่อยู่ในไซโตพลาสม์ของเซลล์ ในขณะที่ไซโตพลาสม์คือส่วนประกอบทั้งหมดที่อยู่ภายในเยื่อหุ้มเซลล์
ออร์แกเนลล์ (Organelle)
ออร์แกเนลล์คือโครงสร้างย่อยภายในเซลล์ที่มีหน้าที่เฉพาะเจาะจงอย่างน้อยหนึ่งอย่างในเซลล์ คล้ายกับอวัยวะในร่างกาย ออร์แกเนลล์ที่สำคัญของเซลล์ ได้แก่ นิวเคลียส ซึ่งเก็บข้อมูลทางพันธุกรรม ไมโทคอนเดรีย ซึ่งผลิตพลังงานเคมี และไรโบโซม ซึ่งประกอบโปรตีน
ออร์แกเนลล์ที่ไม่มีเยื่อหุ้ม
–ไรโบโซม (Ribosome)
ไรโบโซมเป็นโครงสร้างภายในเซลล์ที่ประกอบด้วยทั้งอาร์เอ็นเอและโปรตีนและเป็นแหล่งสังเคราะห์โปรตีนในเซลล์ ไรโบโซมจะอ่านลำดับของอาร์เอ็นเอส่งสาร (mRNA) และแปลรหัสพันธุกรรมนั้นให้เป็นสายกรดอะมิโนที่กำหนด ซึ่งจะเจริญเติบโตเป็นสายยาวและพับตัวเพื่อสร้างโปรตีน
–เซนทริโอล (Centriole)
เซนทริโอลเป็นออร์แกเนลล์รูปทรงกระบอกที่อยู่เป็นคู่ๆ ในไซโทพลาสซึมของเซลล์สัตว์ ใกล้กับเยื่อหุ้มนิวเคลียส เซนทริโอลมีบทบาทในการจัดระเบียบไมโครทิวบูลซึ่งทำหน้าที่เป็นโครงสร้างกระดูกของเซลล์ พวกมันช่วยกำหนดตำแหน่งของนิวเคลียสและออร์แกเนลล์อื่นๆ ภายในเซลล์
–โครงร่างเซลล์ (Cytoskeleton)
โครงสร้างโครงร่างเซลล์ (cytoskeleton) คือเครือข่ายของเส้นใยที่ประกอบขึ้นเป็นเซลล์ยูคาริโอติกเซลล์โปรคาริโอติก และอาร์เคีย เส้นใยเหล่านี้ในเซลล์ยูคาริโอติกประกอบด้วยโครงข่ายที่ซับซ้อนของเส้นใยโปรตีนและโปรตีนมอเตอร์ที่ช่วยในการเคลื่อนที่ของเซลล์มันช่วยให้เซลล์มีรูปร่างและโครงสร้างที่มั่นคง จัดระเบียบออร์แกเนลล์ และอำนวยความสะดวกในการขนส่งโมเลกุล การแบ่งเซลล์ และการส่งสัญญาณภายในเซลล์
ออร์แกเนลล์ที่มีเยื่อหุ้มชั้นเดียว
–เอนโดพลาสมิกเรติคูลัม (Endoplasmic Reticulum)
เอนโดพลาสมิกเรติคูลัมเป็นเครือข่ายของเยื่อหุ้มเซลล์ภายในเซลล์ ซึ่งเป็นทางผ่านของโปรตีนและโมเลกุลอื่นๆ โปรตีนถูกประกอบขึ้นที่ออร์แกเนลล์ที่เรียกว่าไรโบโซม เมื่อโปรตีนถูกกำหนดให้เป็นส่วนหนึ่งของเยื่อหุ้มเซลล์หรือถูกส่งออกไปนอกเซลล์ ไรโบโซมที่ประกอบโปรตีนเหล่านั้นจะเกาะติดกับเอนโดพลาสมิกเรติคูลัม ทำให้มีลักษณะขรุขระ ส่วนเอนโดพลาสมิกเรติคูลัมแบบเรียบนั้นไม่มีไรโบโซม และช่วยในการสังเคราะห์และเพิ่มความเข้มข้นของสารต่างๆ ที่เซลล์ต้องการ
–กอลจิบอดี (Golgi Body)
กอลจิ บอดี้ หรือที่รู้จักกันในชื่อ กอลจิ แอพพาราตัส เป็นออร์แกเนลล์ในเซลล์ที่ช่วยในการประมวลผลและบรรจุโปรตีนและโมเลกุลไขมัน โดยเฉพาะโปรตีนที่จะถูกส่งออกจากเซลล์ กอลจิ บอดี้ ได้รับการตั้งชื่อตามผู้ค้นพบคือ คามิลโล กอลจิ และมีลักษณะเป็นเยื่อหุ้มเซลล์เรียงซ้อนกันหลายชั้น
–ไลโซโซม (Lysosome)
ไลโซโซมเป็นออร์แกเนลล์ในเซลล์ที่มีเยื่อหุ้มและบรรจุเอนไซม์ย่อยอาหาร ไลโซโซมมีส่วนเกี่ยวข้องกับกระบวนการต่างๆ ในเซลล์ พวกมันจะย่อยสลายส่วนประกอบของเซลล์ที่เกินความจำเป็นหรือเสื่อมสภาพ และอาจใช้ในการทำลายไวรัสและแบคทีเรียที่บุกรุกเข้ามา หากเซลล์เสียหายจนไม่สามารถซ่อมแซมได้ ไลโซโซมจะช่วยให้เซลล์ทำลายตัวเองในกระบวนการที่เรียกว่าการตายของเซลล์แบบมีโปรแกรม หรืออะพอพโทซิส
–เพอรอกซิโซม (Peroxisome)
เพอร็อกซิโซม (Peroxisome) หรือ ไมโครบอดี (microbodies) เป็นออร์แกเนลล์ขนาดเล็ก ที่มีเยื่อหุ้มชั้นเดียว รูปร่างคล้ายไลโซโซม แต่สามารถแบ่งตัวได้เอง คล้ายกับไมโทคอนเดรีย และคลอโรพลาสต์ ภายในประกอบด้วย เอนไซม์หลายชนิด ที่มีหน้าที่สำคัญ ในกระบวนการเมตาบอลิสม์ ของกรดไขมัน เพอรอกซิโซมจะหลั่งเอนไซม์ชื่อ แคแทเลส (Catalase) มาย่อยไฮโดรเจนเพอร์ออกไซด์ (Hydrogen peroxide) ซึ่งเป็นพิษต่อเซลล์ ให้กลายเป็นโมเลกุลน้ำ ในพืชเพอรอกซิโซม มีบทบาทสำคัญ คือ เปลี่ยนกรดไขมัน ที่สะสมอยู่ในเมล็ดพืช ให้เป็นคาร์โบไฮเดรต สำหรับใช้เป็นแหล่งพลังงาน ในการงอกของเมล็ด โดยผ่านวัฏจักรไกลออกซิเลท (Glyoxylate cycle) เป็นโครงสร้างที่เล็กกว่าไรโซโซม และมีจำนวนน้อย มักพบมากในตับและไต ข้างในบรรจุเอนไซม์ที่เกี่ยวข้อง กับการสังเคราะห์ไฮโดรเจน เพอร์ออกไซด์ (hydrogen peroxide) และประมาณ 40% เป็นเอนไซม์คะตะเลส (catalase) เพอรอกซิโซม จะทำงานได้ดี ในขบวนการเมตาโบลิซึมของไขมัน และเกี่ยวกับการกำจัดสารพิษ เช่น เอทานอล (ethanol)
–แวคิวโอล (Vacuole)
แวคิวโอลเป็นออร์แกเนลล์ภายในเซลล์ที่มีเยื่อหุ้ม ในเซลล์สัตว์ แวคิวโอลมักมีขนาดเล็กและช่วยกักเก็บของเสีย ในเซลล์พืช แวคิวโอลช่วยรักษาสมดุลของน้ำ บางครั้งแวคิวโอลเพียงอันเดียวอาจกินพื้นที่ภายในเซลล์พืชเกือบทั้งหมด
ออร์แกเนลล์ที่มีเยื่อหุ้มสองชั้น
–ไมโทคอนเดรีย (Mitochondria)
ไมโตคอนเดรียเป็นออร์แกเนลล์ภายในเซลล์ที่มีเยื่อหุ้ม (ไมโตคอนเดรีย เอกพจน์) ซึ่งสร้างพลังงานเคมีส่วนใหญ่ที่จำเป็นต่อการขับเคลื่อนปฏิกิริยาชีวเคมีของเซลล์ พลังงานเคมีที่ผลิตโดยไมโตคอนเดรียจะถูกเก็บไว้ในโมเลกุลขนาดเล็กที่เรียกว่า อะดีโนซีนไตรฟอสเฟต (ATP) ไมโตคอนเดรียมีโครโมโซมขนาดเล็กของตัวเอง โดยทั่วไปแล้ว ไมโตคอนเดรีย และดีเอ็นเอของไมโตคอนเดรีย จะถูกถ่ายทอดมาจากมารดาเท่านั้น
–คลอโรพลาสต์ (Chloroplast)
คลอโรพลาสต์โครงสร้างภายในเซลล์พืชและสาหร่ายสีเขียวซึ่งเป็นแหล่งกำเนิดของการสังเคราะห์แสงคือกระบวนการที่พลังงาน แสง ถูกเปลี่ยนเป็นพลังงานเคมีส่งผลให้เกิดการผลิตออกซิเจน และ สารประกอบอินทรีย์ที่มีพลังงานสูงการสังเคราะห์แสงไซยาโนแบคทีเรียเป็นญาติใกล้ชิดของคลอโรพลาสต์ที่ดำรงชีวิตอิสระ ทฤษฎีเอนโดซิมไบโอซิสกล่าวว่าคลอโรพลาสต์และ ไมโต คอนเดรีย (ออร์แกเนลล์ที่ผลิตพลังงานในเซลล์ยูคาริโอติก ) สืบเชื้อสายมาจากสิ่งมีชีวิตดังกล่าว
📋 ตารางองค์ประกอบของเซลล์พืชและเซลล์สัตว์
| องค์ประกอบ (ไทย) | ชื่อภาษาอังกฤษ | พบในเซลล์พืช | พบในเซลล์สัตว์ | หน้าที่ |
|---|---|---|---|---|
| เยื่อหุ้มเซลล์ | Cell membrane | ✅ | ✅ | ควบคุมการเข้า-ออกของสาร |
| ผนังเซลล์ | Cell wall | ✅ | ❌ | ให้ความแข็งแรงและคงรูปของเซลล์พืช |
| นิวเคลียส | Nucleus | ✅ | ✅ | ควบคุมการทำงานของเซลล์ และเก็บสารพันธุกรรม |
| นิวคลีโอลัส | Nucleolus | ✅ | ✅ | สร้างไรโบโซมภายในนิวเคลียส |
| ไมโทคอนเดรีย | Mitochondria | ✅ | ✅ | ผลิตพลังงานให้เซลล์ (ATP) |
| คลอโรพลาสต์ | Chloroplast | ✅ | ❌ | สังเคราะห์แสงเพื่อผลิตอาหาร |
| ไรโบโซม | Ribosome | ✅ | ✅ | สังเคราะห์โปรตีน |
| เอนโดพลาสมิกเรติคูลัมชนิดขรุขระ | Rough Endoplasmic Reticulum (RER) | ✅ | ✅ | สร้างโปรตีน มีไรโบโซมเกาะ |
| เอนโดพลาสมิกเรติคูลัมชนิดเรียบ | Smooth Endoplasmic Reticulum (SER) | ✅ | ✅ | สร้างไขมันและลำเลียงสาร |
| กอลจิบอดี | Golgi body | ✅ | ✅ | ปรับแต่ง แพ็ก และส่งออกโปรตีน |
| แวคิวโอล | Vacuole | ✅ (ใหญ่) | ✅ (เล็ก) | เก็บน้ำและสารต่าง ๆ |
| ไลโซโซม | Lysosome | ❌ | ✅ | ย่อยสลายของเสียและเซลล์เสื่อมสภาพ |
| เซนทริโอล | Centriole | ❌ | ✅ | ช่วยในการแบ่งเซลล์ |
| เพอรอกซิโซม | Peroxisome | ✅ | ✅ | ขจัดสารพิษและย่อยกรดไขมัน |
| ไซโทพลาซึม | Cytoplasm | ✅ | ✅ | ของเหลวภายในเซลล์ที่หุ้มออร์แกเนลล์ |
| ไซโทสเกเลตอน | Cytoskeleton | ✅ | ✅ | ให้รูปร่างและโครงสร้างเซลล์ |
| พลาสโมเดสมาตา | Plasmodesmata | ✅ | ❌ | ช่องทางสื่อสารระหว่างเซลล์พืช |
อ้างอิงข้อมูล
https://th.wikipedia.org/wiki/Cell
บทความอื่นๆเกี่ยวกับเซลล์
เซลล์สัตว์คืออะไร? โครงสร้าง หน้าที่ และความสำคัญที่ควรรู้
เซลล์พืช คืออะไร? โครงสร้าง หน้าที่ และความสำคัญที่คุณควรรู้
ไมโทคอนเดรีย คืออะไร? หน้าที่สำคัญของแหล่งพลังงานในเซลล์
ร่างแหเอนโดพลาสซึม (Endoplasmic Reticulum): โครงสร้างสำคัญของเซลล์ที่คุณควรรู้
ไลโซโซม คืออะไร? รู้จักออร์แกเนลล์สำคัญของเซลล์ที่หลายคนมองข้าม
กอลจิบอดี (Golgi Body) คืออะไร? หน้าที่ของกอลจิบอดีในเซลล์ที่คุณควรรู้
